第一雅虎网 » 站长资讯 » 社会焦点 » 社会关注 » 文章详细

鼻塞眼痒,花粉过敏!儿童过敏谨防四大误区

来源:网络推荐 浏览次数:145次 发布时间:2025-04-01

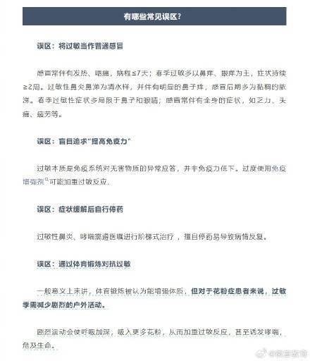
春季是儿童过敏的高发期,过敏时,会出现皮肤瘙痒、长红斑、喷嚏不断、哮喘发作等症状。将过敏当作普通感冒,盲目追求“提高免疫力”,症状缓解后自行停药,通过体育锻炼对抗过敏……这些都是对过敏的常见误区,如何科学防护?一起来看

来源:微言教育

特别声明:本平台所发布的部分公开信息来源于互联网,转载的目的在于传递更多信息及用于网络分享,并不代表本站赞同其观点,本平台所提供的信息,只供参考之用。不保证信息的准确性、有效性、及时性和完整性。如有侵权请联系客服删除,点击这里给我发消息谢谢合作!

相关文章

商家免费入驻发布信息